This section has been designed to help landowners, and owners and managers of cooling towers to provide a safe environment for their staff, contractors, customers and the public, and comply with their responsibilities under Victorian law.
This section demonstrates the relationship between the risks associated with a cooling tower system and the development of an appropriate maintenance program for that system. It will help users develop maintenance programs for cooling tower systems and improvements within a Risk Management Plan (RMP) framework.
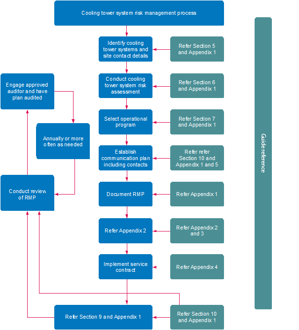
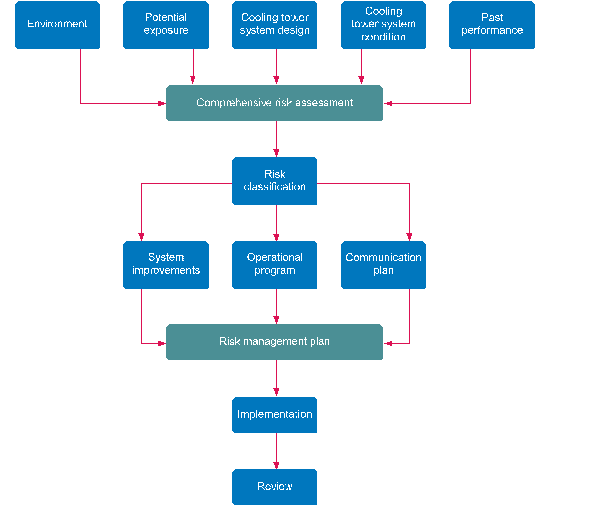
This section follows a risk management approach (see Figure 2), describing the actions necessary to meet the challenges associated with risks of Legionnaires’ disease from cooling towers. Figure 3 provides further details of the risk management process, including cross-references to the relevant sections of this document.
Figure 2: Risk management approach for cooling tower systems
Figure 3: Risk management process for cooling tower systems
The methodology used to develop this guide considers:
- the context for cooling tower systems and Legionella
- the potential impact of an outbreak of Legionnaires’ disease
- the legal responsibilities of site owners and those responsible for cooling tower systems
- identification, analysis, evaluation and treatment of critical risks for cooling tower systems
- monitoring and review of the RMP
- the importance of communication in the event of problems with a cooling tower system.
A RMP template (Appendix 1) can be downloaded that can be filled in quickly once the necessary information has been obtained during a comprehensive risk assessment and decisions have been made about necessary improvements to the system.
Cooling tower system: A series of inter-connected cooling towers that form part of a cooling tower system.
Updated

